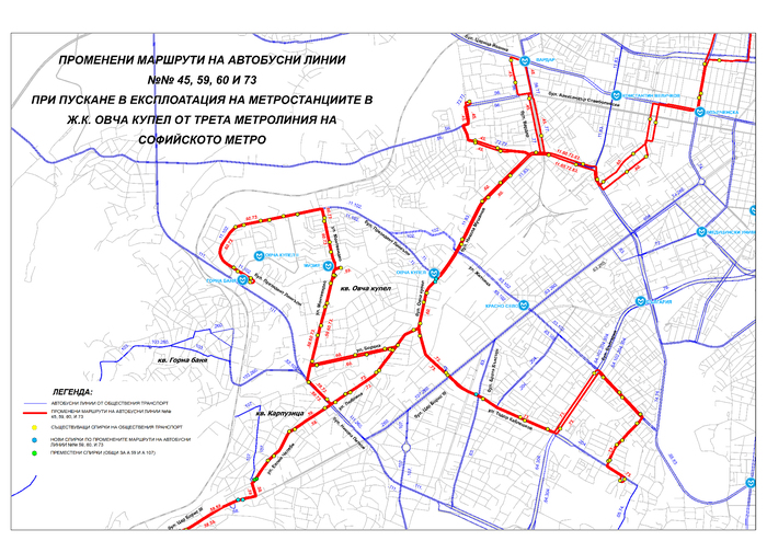
Промяна на маршрутните линии на обществения градски транспорт до НБУ
Във връзка с пускането в експлоатация на Линия 3 на метрото в София – „бул. Ботевградско шосе – бул. Владимир Вазов – Център – жк. Овча купел”, от 24.04.2021 г. се променят маршрутите на автобусни линии №45, 59, 60 и 73, както следва:
Автобусна линия №45: маршрутът се скъсява от метростанция Вардар до ж.к. Западен парк както следва: по действащия маршрута от метростанция Вардар до спирка с код 0292 „Бул. Вардар“, надясно по бул. „Възкресение“ и по маршрута на автобусни линии № 72 и 77 до крайна спирка с код 0620 „Ж.к. Западен парк“ двупосочно.
Автобусна линия №59: маршрутът се удължава от автостанция „Княжево“ до автобусно обръщало в кв. Овча купел (метростанция „Мизия/НБУ“) както следва: От автостанция Княжево по бул. „Цар Борис III“, наляво по ул. „Княжевска“, надясно по ул. „Евлия Челеби“, ул. „Любляна“, наляво по бул. „Никола Петков“, надясно по ул. „Монтевидео“ до крайна спирка с код 0361 „Кв. Овча купел“ (връзка с метростанция Мизия/НБУ) – крайна. От спирка с код 0361 надясно по ул. „Монтевидео“ и надясно в паркинга за метростанцията до спирка с код 6089 „Кв. Овча купел“ – начална. От началната спирка обратен завой в паркинга, наляво по ул. „Монтевидео“ и по маршрута до с. Мърчаево – Толумска махала.
В посока с. Мърчаево – Толумска махала по бул. „Никола Петков“ в участъка от ул. „Монтевидео“ до ул. „Любляна“ автобусите ще се движат в локалното платно на булеварда. Автобусите ще спират на всички съществуващи автобусни спирки в променения участък на маршрута.
За линията се разкриват спирки:
- с код 6035 „Автостанция Княжево“ – между входа и изхода на трамвайното ухо „Княжево“ в посока център (съгласно приета ПОД);
- с код 6036 „Автостанция Княжево“ – след пешеходната пътека срещу входа на трамвайно ухо „Княжево“ в посока с. Мърчаево – Толумска махала (съгласно приета ПОД).
За осигуряване на връзка с автобусна линия №107 се изместват спирки:
- с код 1309 „Площад Сред село“ за автобусна линия №107 в посока Боянска черква се измества напред на ул. „Евлия Челеби“ (съгласно приета ПОД). Спирката става обща за автобусни линии №59 и 107;
- с код 1310 „Площад Сред село“ за автобусна линия №107 в посока кв. „Карпузица“ се измества назад на ул. „Евлия Челеби“ (съгласно приета ПОД). Спирката става обща за автобусни линии №59 и 107.
Автобусна линия №60: маршрутът се променя както следва (в посока Централна гара): от крайната станция в ж.к. Овча купел 2 по маршрута до кръстовище бул. „Президент Линкълн“/ул. „Монтевидео“, надясно по ул. „Монтевидео“ (връзка с метростанция „Мизия/НБУ“), наляво по ул. „Боряна“, ул. „Любляна“, наляво по бул. „Овча купел“ (връзка с метростанция „Овча купел“) и по маршрута до Централна гара двупосочно. Автобусите ще спират на всички съществуващи автобусни спирки в променения участък на маршрута.
За линията се разкриват спирки:
- с код 6037 „Метростанция Овча купел“ – на бул. „Овча купел“ преди светофара на кръстовището с бул. „Президент Линкълн“ (съгласно приета ПОД) в посока Централна гара;
- с код 6038 „Метростанция Овча купел“ – на бул. „Овча купел“ след светофара на кръстовището с бул. „Президент Линкълн“, на продължение на перона на трамвайната спирка (съгласно приета ПОД).
- в посока ж.к. Гоце Делчев: от крайната станция в ж.к. Овча купел 2 по маршрута до кръстовище ул. „Монтевидео“/ул. „Боряна“, направо по ул. „Монтевидео“, наляво по бул. „Никола Петков“, наляво по ул. „Любляна“, надясно по бул. „Овча купел“ до кръстовището с бул. „Цар Борис III“, направо по ул. „Тодор Каблешков“ до бул. „България“, наляво по бул. „България“ и надясно по бул. „Гоце Делчев“ по маршрута до ж.к. Гоце Делчев;
- в посока ж.к. Овча купел 2: от ж.к. Гоце Делчев по маршрута до кръстовище бул. „Гоце Делчев“/бул. „България“, наляво по бул. „България“, надясно по ул. „Тодор Каблешков“, бул. „Овча купел“, наляво по ул. „Любляна“, надясно по бул. „Никола Петков“ и надясно по ул. „Монтевидео“ по маршрута.
Автобусите ще спират на всички съществуващи автобусни спирки в променения участък на маршрута с изключение на спирка с код 6275 „Бул. България“ за автобусна линия №204 на ул. „Тодор Каблешков“ преди бул. „България“.
Автобусите ще спират на трамвайната спирка с код 0881 „Кв. Овча купел“ за трамвайни линии №4 и 11 на бул. „Овча купел“ преди бул. „Цар Борис III”.
За линията се разкрива нова спирка с код 6088 „Ул. Тодор Каблешков“ на ул. „Тодор Каблешков“ след кръстовището с бул. „Братя Бъкстон“ (съгласно приета ПОД).
Съгласно приетата ПОД в района на новия паркинг при метростанция „Мизия“ на ул. „Монтевидео“, спирка с код 0812 „Метростанция Мизия/ НБУ“ е сигнализирана на 30.00 метра след ул. „Акад. Константин Пашов“ в посока ул. „Боряна“.
Преименуват се спирки:
- с код 0812 на ул. „Монтевидео“ в посока ул. „Боряна“ за автобусни линии №59 и 73 – от „Кв. Бузема“ става „Метростанция Мизия/НБУ“;
- с код 0812 на ул. „Монтевидео“ в посока ж.к. Овча купел 2 за автобусна линия №73;
- с код 0361 – от „Кв. Овча купел“ става „Метростанция Мизия/НБУ“;
- с кодове 6089 – от „Кв. Овча купел“ става „Метростанция Мизия/НБУ“;
- двупосочна с кодове 0683 и 0685 на ул. „Бойчо Бойчев“ за автобусна линия №111 – от „Ж.к. Овча купел 2“ става „Метростанция Горна баня“;
- двупосочна с кодове 2067 и 2068 на бул. „Овча купел“ за трамвайни линии №4 и 11 – от „Бул. Президент Линкълн“ става „Метростанция Овча купел“;
- двупосочна с кодове 0351 и 0352 на бул. „Президент Линкълн“ за автобусна линия №11 – от „Бул. Овча купел“ става „Метростанция Овча купел“.
